近日,百家乐补牌规则
农业农村部动物生物化学与营养重点实验室、河南省兽医生物技术重点实验室、动物病原与生物安全教育部重点实验室杨国宇教授和王月影教授课题组在国际著名期刊《Food Chemistry》(中国科百家乐补牌规则
一区TOP期刊)发表题为“Characterization of vB_SaRS_FS19-1, a newly isolated broad-host-range and virulent bacteriophage infecting Staphylococcus aureus and its application in foods”的研究论文。通过以多重耐药金黄色葡萄球菌为宿主菌,分离获得金黄色葡萄球菌噬菌体。研究表明,该噬菌体潜伏期短、爆发量大、宿主范围广,对极端环境条件的耐受性强。全基因组序列分析不含与tRNA、毒力因子、抗生素耐药性及溶原相关的基因,且以剂量依赖性的方式抑制或杀灭金黄色葡萄球菌,为噬菌体在金黄色葡萄球菌中的防控奠定了基础。
金黄色葡萄球菌是一种人畜共患病原体,也是最常见的是食源性致病菌之一。随着抗生素使用,多重耐药、耐甲氧西林和耐万古霉素的金黄色葡萄球菌对全球公共卫生安全构成威胁,并被世界卫生组织确定为全球十大人类健康威胁之一。此外,金黄色葡萄球菌耐高温、耐酸碱、耐高渗溶液及可产生耐热性肠毒素等生物学特性,给金黄色葡萄球菌的防控带来挑战。因此,开发安全、经济、高效和可持续的方案用于金黄色葡萄球菌的防控至关重要。
噬菌体作为一种细菌病毒,被认为是细菌的天然捕食者。随着耐药菌株的不断出现,烈性噬菌体被认为是对抗细菌的潜在候选者。此外,噬菌体因其可自我复制、特异性强及副作用小等特性被视为一种可行且有前途的抗菌制剂。当前,噬菌体产品被认为是安全的,已被用于医疗、畜禽业、水产养殖及食品加工等不同的领域。基于此,本课题组分离筛选多重耐药金黄色葡萄球菌,并以此为宿主菌分离纯化获得多重耐药金黄色葡萄球菌噬菌体vB_SaRS_FS19-1(图1),为金黄色葡萄球菌的防控提供新的方案。

图1 金黄色葡萄球菌噬菌体的分离
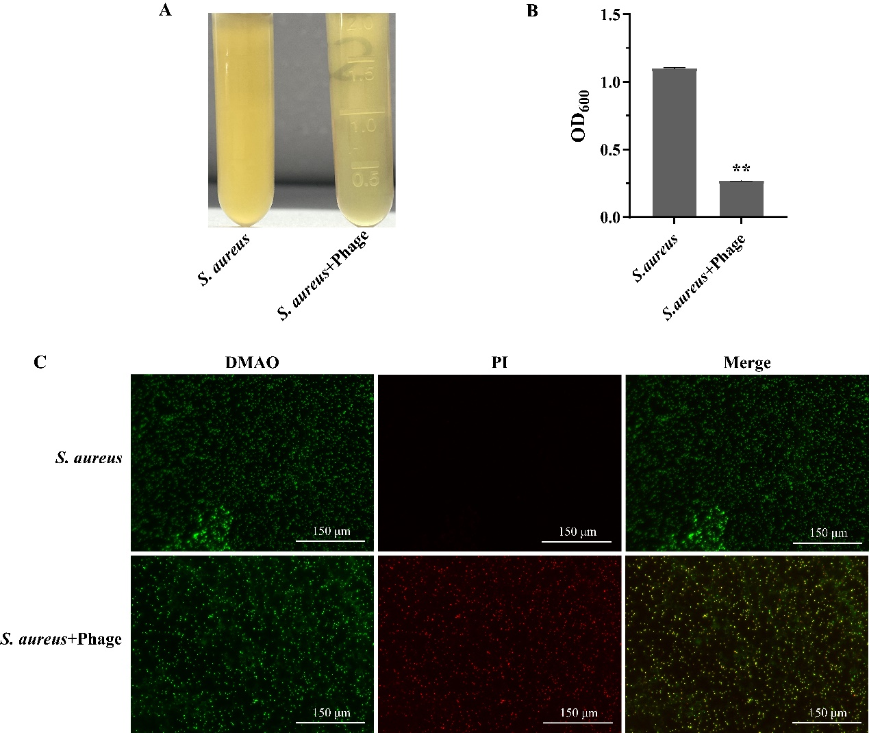
研究结果表明,噬菌体vB_SaRS_FS19-1具有较强的裂解能力(图2)。生物学特性结果显示,噬菌体vB_SaRS_FS19-1具有潜伏期短、爆发量大、宿主范围广、耐酸耐碱、耐高温及耐高渗溶液等特性(图3)。全基因组分析结果显示噬菌体vB_SaRS_FS19-1是一种双链DNA病毒,基因组全长152 424 bp,包含257个开放阅读框,属Herelleviridae科Kayvirus属成员(图4和图5)。在编码区未发现与抗生素耐药、tRNA、溶原性或毒力因子相关的基因,提示vB_SaRS_FS19-1是一种安全、有效的噬菌体。此外,噬菌体vB_SaRS_FS19-1在TSB培养基和食品(香肠和牛奶)中具有剂量依赖性的抑制和杀伤金黄色葡萄球菌的能力(图6)。这些结果表明,烈性噬菌体vB_SaRS_FS19-1可用于金黄色葡萄球菌的防控。

图2 噬菌体vB_SaRS_FS19-1裂解活性检测

图3 噬菌体vB_SaRS_FS19-1生物学特性

图4 噬菌体vB_SaRS_FS19-1的基因组分析

图5 噬菌体vB_SaRS_FS19-1的遗传进化分析

图6 噬菌体vB_SaRS_FS19-1的应用