百家乐补牌规则

信息中心

百家乐补牌规则 20级创新班本科生科研成果在国际期刊《Antioxidants》发表

发布时间:2024-01-26 11:24    浏览次数:
      为了切实做好新时代下高校大学生全面发展工作,推进教育部“高等百家乐补牌规则 教学质量与教学改革工程”,实现对本科生因材施教和个性化培养,提高人才培养质量。百家乐补牌规则 成立了新农科拔尖创新班,并采用“一对一”的学业导师制来进行培养模式。近日,百家乐补牌规则 创新班本科生培养取得新成果,20级创新班本科生蔡子慧在导师张丛的指导下,在番茄红素缓解霉菌毒素肠损伤机制方面取得新进展并在中科院二区期刊《Antioxidants》(IF=7.0)上发表了题为“Lycopene Maintains Mitochondrial Homeostasis to Counteract the Enterotoxicity of Deoxynivalenol”的学术论文。该研究为寻找呕吐毒素肠毒性治疗靶点提供了新的线索,同时也提示番茄红素可作为线粒体稳态的靶向调控药物应用于畜禽养殖中,为解决我国多功能饲料源毒素解毒剂缺乏的难题提供新思路。


      脱氧雪腐镰刀菌烯醇(又名呕吐毒素),是畜禽养殖中最常见、危害最大的真菌毒素之一,主要污染小麦、玉米等谷类作物和动物饲料。呕吐毒素可破坏肠黏膜结构与功能,使肠道屏障受损,危害动物健康的同时降低了生产性能。目前,无法做到霉变饲料中呕吐毒素的完全脱毒,残留的呕吐毒素长时间暴露对动物健康造成了严重问题。课题组前期研究发现线粒体损伤是呕吐毒素致肠损的核心机制。因此,探寻能缓解线粒体损伤的天然药物对于缓解呕吐毒素肠毒性作用和促进畜牧业高质量发展有现实意义。番茄红素是一种被国际公认的食源性营养素,被称之为“植物黄金”,具有抗炎、抗氧化、抗应激、保护线粒体等作用,并可增加了肠道紧密连接蛋白表达、改善了肠道屏障完整性。本课题围绕番茄红素是否能够抵抗线粒体损伤、调控线粒体自噬、维持线粒体稳态缓解呕吐毒素肠毒性这一科学问题开展了进一步研究。

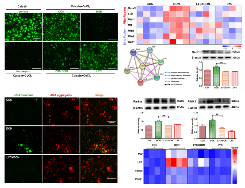
番茄红素和呕吐毒素对IPEC-J2细胞线粒功能和稳态的影响

      本研究发现呕吐毒素破坏IPEC-J2细胞紧密连接,促进活性氧产生,诱导线粒体损伤并扰乱线粒体动力学平衡。番茄红素干预后,可有效抵抗呕吐毒素造成的线粒体结构损伤,稳定线粒体动力学平衡,缓解PINK1/Parkin介导的线粒体自噬,抑制IPEC-J2细胞紧密连接损伤。本研究证实番茄红素通过Dnm1l/PINK1/Parkin介导的线粒体稳态缓解呕吐毒素诱导的紧密连接损伤,提示番茄红素可作为线粒体靶向的调节药物,为预防和治疗霉菌毒素肠毒性提供一种新思路。

番茄红素调控线粒体稳态缓解呕吐毒素诱导IPEC-J2细胞损伤作用机制图

      百家乐补牌规则 20级创新班本科生蔡子慧为论文第一作者,临床兽医系青年教师张丛为通讯作者。该研究得到国家自然科学基金项目、河南省高校重点科研项目、百家乐补牌规则 青年英才项目的支持。

      论文链接://www.ncbi.nlm.nih.gov/pmc/articles/PMC10669674/