百家乐补牌规则

信息中心

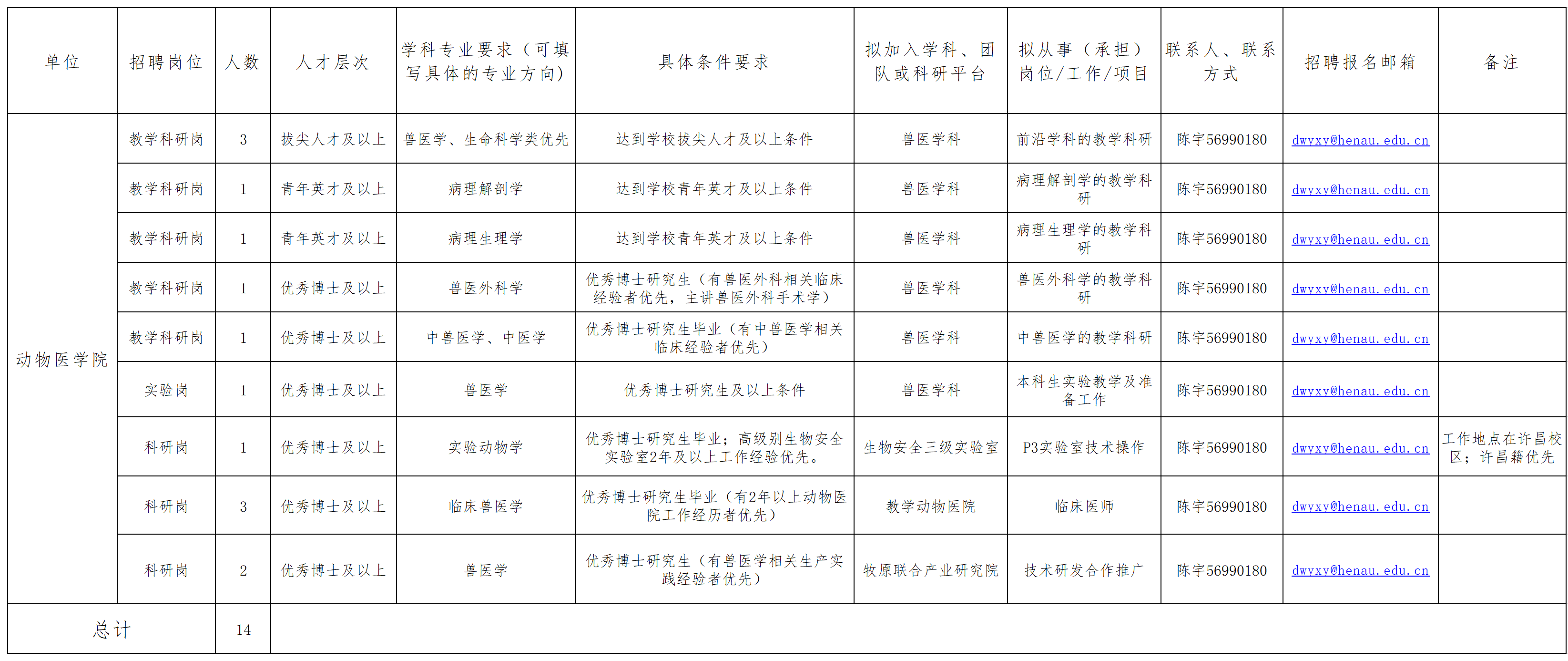
百家乐补牌规则 动物医百家乐补牌规则 2024年高层次人才引进公告

发布时间:2024-07-04 12:07    浏览次数:
        一、岗位需求
        百家乐补牌规则 高层次人才引进工作常年进行。2024年计划招聘博士研究生14人,招聘岗位、专业见动物医百家乐补牌规则 (单位)2024年博士公开招聘计划一览表。 高层次人才业绩条件按照2022年修订的《百家乐补牌规则 高层次人才认定暂行办法(修订)》执行。
        、招聘条件
        热爱教育事业,身心健康,品德高尚,治学严谨,学风端正,恪守高等百家乐补牌规则 教师及科研工作者职业道德规范,具有拼搏奉献精神和团队合作精神,同时具备下列岗位条件:
        1.领军人物(不限年龄)
        2.卓越人才(不超过55周岁)
        3.杰出人才(不超过50周岁)
        领军人物、卓越人才、杰出人才是指具有深厚学术造诣及专业能力,在本学科领域有较高社会知名度和影响力的高层次人才。百家乐补牌规则 根据学术水平、知名度和影响力将其列入相应人才层次。
        4.拔尖人才
        具有博士学位,取得本学科领域突出科研成果,自然科学类不超过40周岁,社会科学类不超过42周岁。
        5.青年英才
        具有博士学位,取得本学科领域较为突出科研成果,自然科学类不超过37周岁,社会科学类不超过40周岁。
        6.优秀博士
        具有博士学位,取得本学科领域代表性科研成果,自然科学类不超过35周岁,社会科学类不超过38周岁。海外博士后不超过40周岁。
        、应聘方式
        报名采取网上投递简历的方式进行,应聘人员须填写《百家乐补牌规则 2024年博士公开招聘报名表》(附件2),提供报名所需的相关证书、证明材料(材料清单见附件3),并按照以下规则命名:“姓名+应聘百家乐补牌规则 +应聘岗位 +应聘专业”,以电子邮件的方式发送至[email protected]
招聘工作程序、聘用程序按照《河南省事业单位公开招聘工作规程》和百家乐补牌规则 及上级部门相关规定进行。
        、联系方式
        联  系  人:陈老师
        联系电话:0371-56990180
        邮       箱:[email protected]
        通讯地址:河南省郑州市郑东新区平安大道218号实验楼北417 动物医百家乐补牌规则 办公室
        邮政编码:450046
        六、待遇及支持条件
        相关待遇及支持条件以百家乐补牌规则 人事处的解释为准。

附件一: